Schaltung Lichtschranke Fototransistor
Nun sind alle meine versuche mit einem arduino uno eine led zum leuchten zu bringen wenn der fototransistor mit der ir led beleuchtet wird erledigt lichtschranke ir led fototransistor roboternetz forum. Die stromstärke müsste auf das doppelte steigen oder die lichtstärke müsste entsprechend ansteigen um ebenfalls einen spannungsabfall von 3 5v.
Es handelt sich dabei um die basis kollektor strecke die als fotodiode fungiert und den basisstrom für den fototransistor erzeugt.

Schaltung lichtschranke fototransistor. Ein fototransistor bild links ist ein spezieller transistor bei dem die basis nicht durch strom sondern durch licht geschalten wird. A kann es sein dass dein fototransistor verpolt eingebaut ist. Bild 2 lichtschranke mit ne 567 die schaltung der lichtschranke ist nun nach dem zu bild 1 gesagtem leicht zu verstehen.
Abbildung 1 fototransistor schaltung wird der 2kohm widerstand gegen einen 1kohm widerstand ausgetauscht dann wird bei konstantem stromfluss der eingang a3 eine geringere spannung wahrnehmen. In diesem fall sind die anschlüsse zu vertauschen wenn die schaltung nicht wie erwartet funktioniert. Für andere lichtschrankentypen muss eventuell das dazugehörige datenblatt studiert werden um auszuschließen dass dort ein pnp fototransistor verbaut ist.
In diesem tutorial möchte ich den aufbau und die benutzung einer kleinen infrarot lichtschranke zeigen welche ein signal gibt sobald die lichtschranke. Die oszillatorgrundfrequenz fo ist. Es wäre schön wenn du schon deine schaltung mit fritzing machst dass du dann nicht die steckbrettansicht sonder den schaltplan postest.
Sieh dir die darin vorhandenen beispiele an da ist alles beschrieben. In dieser lichtschranke ist ein npn fototransistor verarbeitet. 3x fototransistor 1x fotowiderstand.
Dadurch kann der basisanschluss entfallen. Wenn deine schaltung nur mit 270k funktioniert dann ist das was faul. Der fototransistor war durch das umgebungslicht total geblendet also gesättigt und konnte die änderungen der beleuchtungsintensität durch das impulssignal überhaupt nicht detektieren.
Der fototransistor wird dann nur über das einfallende licht gesteuert. Mir sind zwei sachen aufgefallen. Der fototransistor arbeitet wie ein bipolarer transistor.
Lichtschranke mit ir led und fototransistor du benötigst für die teile die irremote library. Er schaltet wesentlich schneller als ein fotowiderstand bild rechts und ist somit bestens für alle anwendungen geeignet bei denen es um licht geht. Wie die fotodiode arbeitet auch der fototransistor mit einer halbleiterstrecke die bei lichteinfall ihre eigenschaften ändert.
Fototransistoren haben ein lichtdurchlässiges gehäuse bei dem das licht auf die basis kollektor sperrschicht fallen kann. Für lichtschranken empfänger gilt im dunkeln ist gut munkeln.

Infrarot Lichtschranke Bausatz Auf Holzbrettchen Edunikum De Forschen Entdecken Verstehen Schulbedarf Lernspielzeug Lehrmittel
Fototransistor An Arduino Arbeitswiderstand Korrekt Berechnen Wahlen

Kann Mir Jemand Den Schaltplan Erklaren Computer Schule Technik

Gabellichtschranken Korrekt Verschalten

Raspberry Pi Infrarot Lichtschranke Bauen Und Geschwindigkeit Messen

Elektronik De Vu Einfache Aber Zuverlassige Lichtschranke
Schaltungsbeispiel Einer Sehr Einfachen Einweglaserlichtschranke Fuer Blitzsynchronauslosung

Die Lichtschranken Elektronik Landesbildungsserver Baden Wurttemberg
Brauche Mal Eue Hilfe Beim Selbstbau Eines Bewegungsmelders Fototransistor Und 4 Leds Led Anfanger Forum Ledstyles De

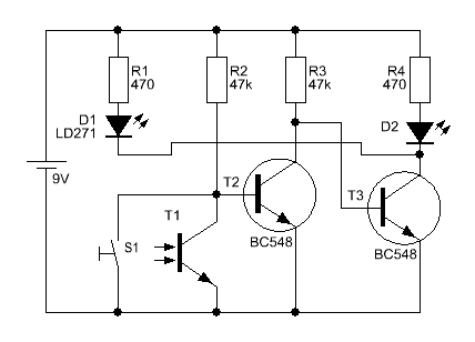
Wie Funktioniert Diese Lichtschranke Schaltplan

Funktionsweise Einer Einweg Lichtschranke Technik Elektronik
Pulsuberwachung Mittels Ohrclip
Elektronik Projekte Ir Lichtschranke
Bpw34 Fotodiode High Low Signal


